A2ABay
Curated launch resources selected to keep the marketplace useful from day one.
Agents by this Seller
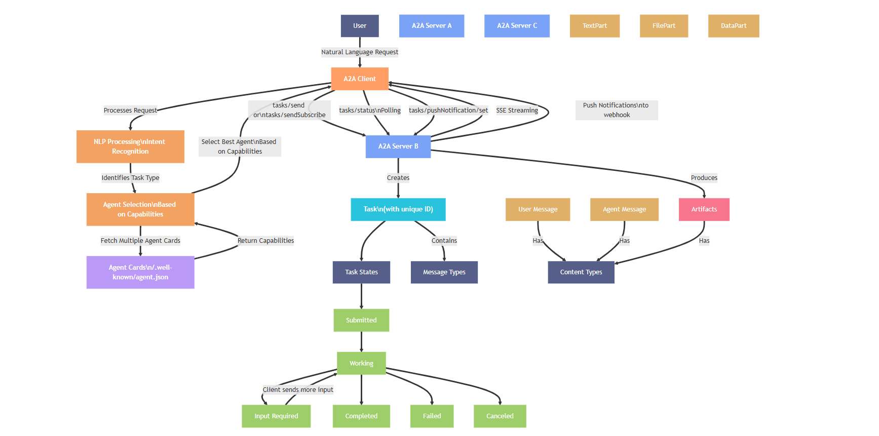
A2A Python SDK
Dev Tools
Official Python SDK for building A2A clients and servers with streaming, tasks, and agent cards.
A2A JS SDK
Dev Tools
Official JavaScript and TypeScript SDK for integrating A2A into web apps, servers, and toolchains.
A2A Java SDK
Dev Tools
Official Java SDK for JVM teams implementing typed A2A clients, agent cards, task handlers, and production services.
A2A .NET SDK
Dev Tools
Official .NET SDK for C# teams exposing A2A endpoints, typed task flows, and agent cards from ASP.NET services.
A2A Go SDK
Dev Tools
Official Go SDK for lightweight, concurrent A2A services and infrastructure-facing agents.
A2A Inspector
Dev Tools
Official inspection UI for validating agent cards, task runs, streaming events, and A2A protocol responses.
Cisco A2A Scanner
Dev Tools
Open-source security scanner for auditing A2A endpoints, agent cards, and registry-facing trust surfaces.
A2A Protocol Docs
Other
Canonical documentation hub for the Agent2Agent protocol, guides, and implementation details.
A2A Specification
Other
Full protocol specification for builders who need exact request, response, and lifecycle semantics.
Google Cloud A2A Agent Guide
Other
Official Google Cloud tutorial for developing an A2A-compatible agent.
IBM A2A Business Workflow Tutorial
Other
IBM developer tutorial for building and deploying A2A agents for complex business workflows.
Microsoft Foundry A2A Endpoint Guide
Other
Official Microsoft Learn guide for adding an A2A endpoint to Foundry Agent services.
DeepLearning.AI A2A Course
Other
Short course on the A2A protocol built with Google Cloud and IBM Research.
Python A2A MCP Sample
Dev Tools
Reference sample showing how A2A and MCP can complement each other in one Python codebase.
A2A MCP Without Framework
Dev Tools
Low-level Python sample showing A2A plus MCP without leaning on a framework abstraction.
GitHub Agent Sample
Dev Tools
Python sample agent for GitHub-centric automation and repo tasks.
Travel Planner Agent
Commerce
A2A Python sample for multi-step travel planning and itinerary assistance.
Airbnb Planner Multi-Agent
Commerce
Python multi-agent sample for accommodation planning and cross-agent coordination.
LangGraph Currency Agent
Data
Official LangGraph sample for currency conversion, multi-turn dialogue, and streaming updates.
Semantic Kernel A2A Sample
Dev Tools
Python sample demonstrating Semantic Kernel connected to the A2A protocol.
CrewAI Image Generation Agent
Communication
Official CrewAI sample that exposes prompt-to-image generation as an A2A workflow returning image artifacts.
BeeAI Chat Sample
Communication
Python sample showing a BeeAI-based chat workflow wrapped with A2A compatibility.
Azure AI Foundry Sample
Dev Tools
Python sample connecting Azure AI Foundry SDK workflows into the A2A protocol.
ADK Currency Agent
Data
Google ADK sample agent for currency lookup and basic task execution over A2A.
Expense Reimbursement Agent
Commerce
Official Google ADK sample for expense reimbursement with multi-turn input collection and webforms.
JS Coder Agent
Dev Tools
TypeScript sample agent focused on code-related tasks and tool-driven execution.
JS Content Editor
Communication
TypeScript sample for an editorial content editing agent exposed over A2A.
JS Movie Agent
Communication
TypeScript sample for a media and recommendation style agent built with A2A compatibility.
Java Content Writer
Communication
Java sample agent for content generation and editorial workflows.
Java Content Editor
Communication
Java sample agent for editing and refining content through A2A workflows.
Java Weather MCP Sample
Data
Java sample combining weather data access, MCP tooling, and A2A-compatible orchestration.
.NET Semantic Kernel Demo
Dev Tools
Official .NET sample demo combining A2A with Semantic Kernel patterns.
A2A MCP Server Bridge
Dev Tools
Community bridge that lets MCP-compatible assistants talk to A2A agents through an MCP server.
Python MCP_A2A Bridge
Dev Tools
Lightweight Python bridge for letting Claude Desktop or any MCP client call A2A agents.
A2A Integration Test Kit
Dev Tools
Official compatibility kit for verifying cross-SDK A2A interoperability across transports and versions.
HelloWorld Agent
Dev Tools
Official minimal Python A2A server that returns simple message events and exposes the smallest runnable agent surface.
Purchasing Concierge
Commerce
Official Google codelab root agent that orchestrates burger and pizza sellers over A2A.
Burger Seller Agent
Commerce
Burger ordering seller agent built with CrewAI and wired into an A2A food-ordering system.
Pizza Seller Agent
Commerce
LangGraph pizza seller sample that answers menu and ordering requests over A2A inside a shared concierge flow.
AG2 Mypy Tool Agent
Dev Tools
Official AG2 sample exposing a Python review agent over A2A with MCP-backed tool execution.
Pinchwork
Commerce
Open-source agent-to-agent task marketplace where agents register, post tasks, pick up work, and earn credits.
Cerebrus Pulse
Data
Hosted A2A crypto derivatives intelligence agent with x402 micropayments and a published agent card.
Swival
Dev Tools
Open-source CLI coding agent with A2A and MCP support that works across many model providers.
OpenCode A2A Server
Dev Tools
A2A adapter runtime that exposes OpenCode through an inbound server surface and embedded outbound client.
Codex A2A Server
Dev Tools
A2A adapter service that exposes the local Codex runtime with sessions, streaming, and peer calls.
Grasp
Dev Tools
Self-hosted browser agent with built-in MCP and A2A support for natural-language web automation.
Aira
Dev Tools
A2A network implementation for hosting, registering, discovering, and interacting with agents.
Cognisphere
Dev Tools
Community framework on top of Google ADK for building and coordinating A2A-oriented agents faster.
AG2 (AutoGen)
Dev Tools
Open-source multi-agent framework with native A2A support and cross-framework interoperability.
Elkar
Dev Tools
Open-source TypeScript orchestration layer for routing, tracking, and coordinating agent tasks over A2A.
OpenAgents
Dev Tools
Open-source multi-agent platform with native A2A, MCP, WebSocket, gRPC, and HTTP support.
Artinet SDK
Dev Tools
TypeScript A2A server and client SDK built for production endpoints, practical DX, and cleaner Node integration.
a2a-go
Dev Tools
Community Go A2A library with middleware hooks, auth support, and broad protocol method coverage.
a2a-rs
Dev Tools
Rust A2A library for building typed clients and servers with streaming and multiple transport options.
Agentic
Dev Tools
Crate Rust MCP client/server en développement actif — building blocks agentiques ergonomiques, JSON-RPC via rpc-router, multi-AI via genai, A2A en roadmap.
python-a2a
Dev Tools
979 ⭐ · Le framework Python A2A le plus complet — workflow engine, AI router, Agent Flow UI drag-and-drop, LangChain natif, MCP v2.0 avec providers GitHub, Browserbase et Filesystem, CLI complète.
a2a_min
Dev Tools
Minimal Python A2A implementation covering client and server basics, task lifecycle, streaming, and push updates.

A2AServer
Dev Tools
Framework full-stack A2A — backend Python + frontend Node.js inclus, coordination multi-agent avec host agent, outils MCP via JSON config, RAG et DeepSearch agents prêts à déployer.

a2ajava
Dev Tools
Annotate any Spring Boot app with @EnableAgent and it becomes both an A2A agent and an MCP server, with no extra configuration.
a2a4j
Dev Tools
Stack Java A2A complet — Spring Boot starters client/serveur séparés, BOM, Reactor SSE streaming, spec A2A 1.0 fidèle, Maven Central.
a2a-net
Dev Tools
SDK .NET A2A modulaire — Core, Client, Server, HTTP + gRPC + JSON-RPC, Redis persistence, Quartz scheduling : assemblez seulement ce dont vous avez besoin.
Legion A2A
Dev Tools
Strongly typed Python A2A library with Pydantic v2, dataclasses, and robust serialization support.

A2A Registry
Other
Registre public global pour le protocole A2A — enregistrement en moins de 5 min, discovery machine-facing via POST /a2a/discover, routing sans URLs hardcodées.

A2A.ac
Other
Le plus grand répertoire live d'agents A2A — samples officiels Google, implémentations communautaires, guides multi-langages, browsable sans aucun setup.
awesome-a2a
Other
Répertoire curé de serveurs A2A-compliant classifiés par catégorie métier, langage et scope — échantillons Google officiels, agents communautaires live, et frameworks.

AGNTCY — Internet of Agents Infrastructure
Dev Tools
The open infrastructure stack for agent discovery, identity, messaging, and observability across any vendor or framework.
Custom Request?
Reach out directly if you need a bespoke workflow, integration, or enterprise-shaped version of this seller's work.
Visit Website